Lewati ke konten
Cabang Kejaksaan Negeri Kota Semarang
  • About Us
  • BERITA
  • Contact Us
  • Customer Cabinet
  • Doktrin Kejaksaan
  • Landing Page Website Cabang Kejaksaan Negeri Kota Semarang
  • LKE 2025
    • RENSTRA 2025 s/d 2029
  • PENGERTIAN KEJAKSAAN
  • Projects
  • Sejarah Cabjari
  • Sejarah didirikan Cabjari Kota Semarang
  • Services
  • STRUKTUR ORGANISASI
  • Tugas dan Wewenang
  • Visi Misi Baru
lambang kejaksaan
trapsila
Menu
  • BERANDA
  • BERITA
  • PROFIL
    • Sejarah Didirikan Cabjari Semarang
    • Struktur Organisasi
    • Pengertian Kejaksaan
    • Tugas dan Wewenang
    • Doktrin Kejaksaan
    • Visi Misi
  • ORGANISASI
  • INFORMASI
    • LKE 2025
    • RENSTRA 2025 s/d 2029
    • Info Perkara Pidana Umum
    • Info Perkara Pidana Khusus
    • Lapor SPAN
    • Halo JPN
    • Pelayanan Hukum Gratis

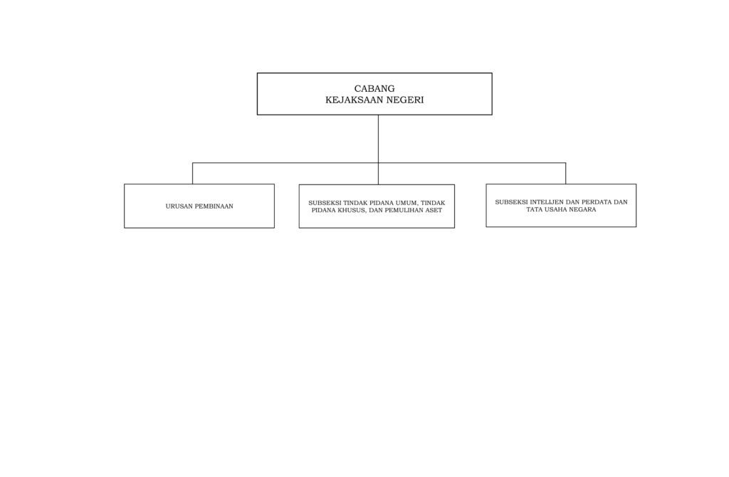
STRUKTUR ORGANISASI CABANG KEJAKSAAN NEGERI

Berdasarkan Peraturan Kejaksaan Republik Indonesia

Nomor 3 Tahun 2024

Butuh Bantuan

Hubungi Kami Sekarang !
default-logo

Cabang Kejaksaan Negeri Kota Semarang Di Pelabuhan Semarang

Facebook Twitter Youtube Instagram

Info Kontak

  • Alamat: 📍 Jl. Puri Anjasmoro Blok H5, Tawangsari, Kec. Semarang Barat, Kota Semarang, Jawa Tengah 5017
  • Jam Pelayanan:
    Senin s/d Kamis
    08:00 WIB - 16:00 WIB

    Jumat
    08.00 WIB s/d 16.30 WIB
  • Telepon/Fax: +62 24-35320476
  • Whatsapp: +62 861-7983-3438
  • Email: cabjari.pel@gmail.com
Get Directions

Quick Links

  • Home
  • About Us
  • Services
  • Projects
  • Contact Us
  • Installation
  • Replacement
  • Repair
  • After Storm Damage
  • Finance & Insurance

Our Service

  • Commercial Roofing
  • Residential Roofing
  • After Storm Damage
  • Finance & Insurance
Get a Free Estimate
Copyright © 2026 Cabang Kejaksaan Negeri Kota Semarang
Powered by Cabang Kejaksaan Negeri Kota Semarang